IoT sensor

I had previously written about using the ESP8266 WiFi module to make an Internet Of Things (IoT) device that plots temperature data on the web, at thingspeak.com. That was a mess of wires on a breadboard. I have now refined this project - simplified some components, put them on a PCB, given some thought to saving battery life, as well as built a laser-cut enclosure for the device, which is now installed in my balcony garden.

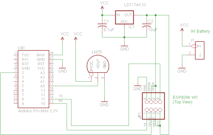
The schematic for the device is below. I am using the “01” version of the ESP8266 WiFi module here. I am also using a 3.3 V version of the Arduino Pro Mini (or a clone in my case) to talk to the ESP8266, since the latter works at this voltage and I don’t need to worry about shifting voltage levels from 5V to 3.3V. As before, I am using an LM35 temperature sensor, and I use an Arduino analog pin (ADC) to read it. The whole thing is powered by a 9V battery. An LD33 3.3V regulator takes care of the supply to the ESP8266, and since the Arduino has a built in regulator, I can directly connect 9V to the RAW pin. For conserving battery life, I do the following:

  1. Take a temperature reading every 10 minutes.
  2. Plot it on thingspeak.com.
  3. Put the Arduino to deep sleep using a watchdog timer. (I use the Narcoleptic library for this purpose.)
  4. Use the CH_PD pin of the ESP8266 for disabling the chip when not needed, using a digitalWrite on the Arduino.

I also use the SoftwareSerial library on the Arduino to communicate with the ESP8266. That way I can keep the hardware serial pins connected to the USB to TTL adapter and use it for debugging. But you could do the opposite.

I also assume here that the ESP8266 module has been setup to connect to your WiFi network. I’ve covered this part in my previous post. The SSID and password are stored on the ESP8266 once you set it up, and you don’t have to keep sending that information in your Arduino code.



LM35 IoT Circuit

Here is the Arduino code.

// lm35_iot.ino
//
// Plot LM35 data on thingspeak.com using an Arduino Pro Mini
// and an ESP8266 WiFi module.
//
// Author: Mahesh Venkitachalam
// Website: electronut.in

#include <SoftwareSerial.h>
#include <stdlib.h>
#include <Narcoleptic.h>

// LED
int ledPin = 13;
// LM35 analog input
int lm35Pin = 0;
// ESP8266 chip enable
int chipEnablePin = 2;

// replace with your channel's thingspeak API key
String apiKey = "T2RJXWQAVXG4ZV39";

// connect 10 to TX of ESP8266
// connect 11 to RX of ESP8266
SoftwareSerial ser(10, 11); // RX, TX

// this runs once
void setup() {                
  // set outputs
  pinMode(ledPin, OUTPUT);    
  pinMode(chipEnablePin, OUTPUT);    

  // enable debug serial
  Serial.begin(9600);
  // enable software serial
  ser.begin(9600);

  // reset ESP8266
  ser.println("AT+RST");
}

// the loop
void loop() {

  // enable ESP8266
  digitalWrite(chipEnablePin, HIGH);   

  // reset ESP8266
  ser.println("AT+RST");

  // blink LED on board
  digitalWrite(ledPin, HIGH);   
  delay(200);               
  digitalWrite(ledPin, LOW);

  // read the value from LM35.
  // read 10 values for averaging.
  int val = 0;
  for(int i = 0; i < 10; i++) {
      val += analogRead(lm35Pin);   
      delay(500);
  }

  // convert to temp:
  // temp value is in 0-1023 range
  // LM35 outputs 10mV/degree C. ie, 1 Volt => 100 degrees C
  // So Temp = (avg_val/1023)*3.3 Volts * 100 degrees/Volt
  float temp = val*33.0f/1023.0f;

  // convert to string
  char buf[16];
  String strTemp = dtostrf(temp, 4, 1, buf);

  Serial.println(strTemp);

  // TCP connection
  String cmd = "AT+CIPSTART=\"TCP\",\"";
  cmd += "184.106.153.149"; // api.thingspeak.com
  cmd += "\",80";
  ser.println(cmd);

  if(ser.find("Error")){
    Serial.println("AT+CIPSTART error");
    return;
  }

  // prepare GET string
  String getStr = "GET /update?api_key=";
  getStr += apiKey;
  getStr +="&field1=";
  getStr += String(strTemp);
  getStr += "\r\n\r\n";

  // send data length
  cmd = "AT+CIPSEND=";
  cmd += String(getStr.length());
  ser.println(cmd);

  if(ser.find(">")){
    ser.print(getStr);
  }
  else{
    ser.println("AT+CIPCLOSE");
    // alert user
    Serial.println("AT+CIPCLOSE");
  }

  // this delay is required before disabling the ESP8266 chip
  delay(1000);

  // disable ESP8266
  digitalWrite(chipEnablePin, LOW);   

  // deep sleep
  nsleep(10);
}

// utility method for deep sleep:
// Narcoleptic.delay deosn't seem to work for large values
void nsleep(int nMinutes) {
  for (int i = 0; i < 3*nMinutes; i++) {
    Narcoleptic.delay(20000);
  }
}

For enclosure, I designed a T-slot based acrylic box using the Inkscape T-Slot Boxmaker plugin. It uses M2x10 hex screws and has slots for the LM35, PCB spacer, as well as one for hanging the box on a nail. The acrylic thickness is 3 mm. Here’s what it looks like:



IoT Enclosure

I built the circuit on a general purpose PCB. Here’s what it looks like in the process of assembly. (Thanks to my pal Ravi for getting the enclosure laser cut quickly!)



IoT Assembly

Here is what the device looks, hanging out on my balcony:



IoT balcony

This is what the plot looks like after a night of data collection:



IoT thingspeak

Click here for a live feed of temperature data from my balcony garden.


You can find all the necessary files for this project at my github link here.